工业微电脑控制器

Microcomputer controller



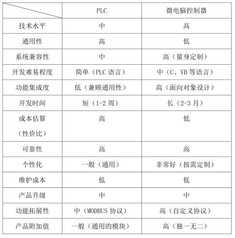
微电脑控制器与PLC
PLC全称“可编程程序控制器”,1969年美国数字设备公司(DEC)研制出世界上第一台PLC(PDP—14型 ),并在通用汽车公司自动装配线上试用,获得了成功,从而开创了工业控制新时期。主要用于顺序控制和过程控制, PLC内部有一个厂家自定义的系统,里面包含与、或、非、定时器等常用逻辑模块,用户通过梯形图将自己的需求展开,然后使用专用的编程器,下载到指定的PLC模块中,从而实现产品的功能。

微电脑控制器(Microcomputer controller),是针对特定的用户和应用场景,面向产品对象需要的功能,定制开发的产品模块,可以更好的嵌入用户产品,具有个性化、量身定制、智能化等特点,能够帮助企业快速实现产品升级,提高产品附加值。

微电脑控制器和PLC主要客户对象都是工业用户,
二者在功能上和客户上是有重叠的,两种方案对比如下: